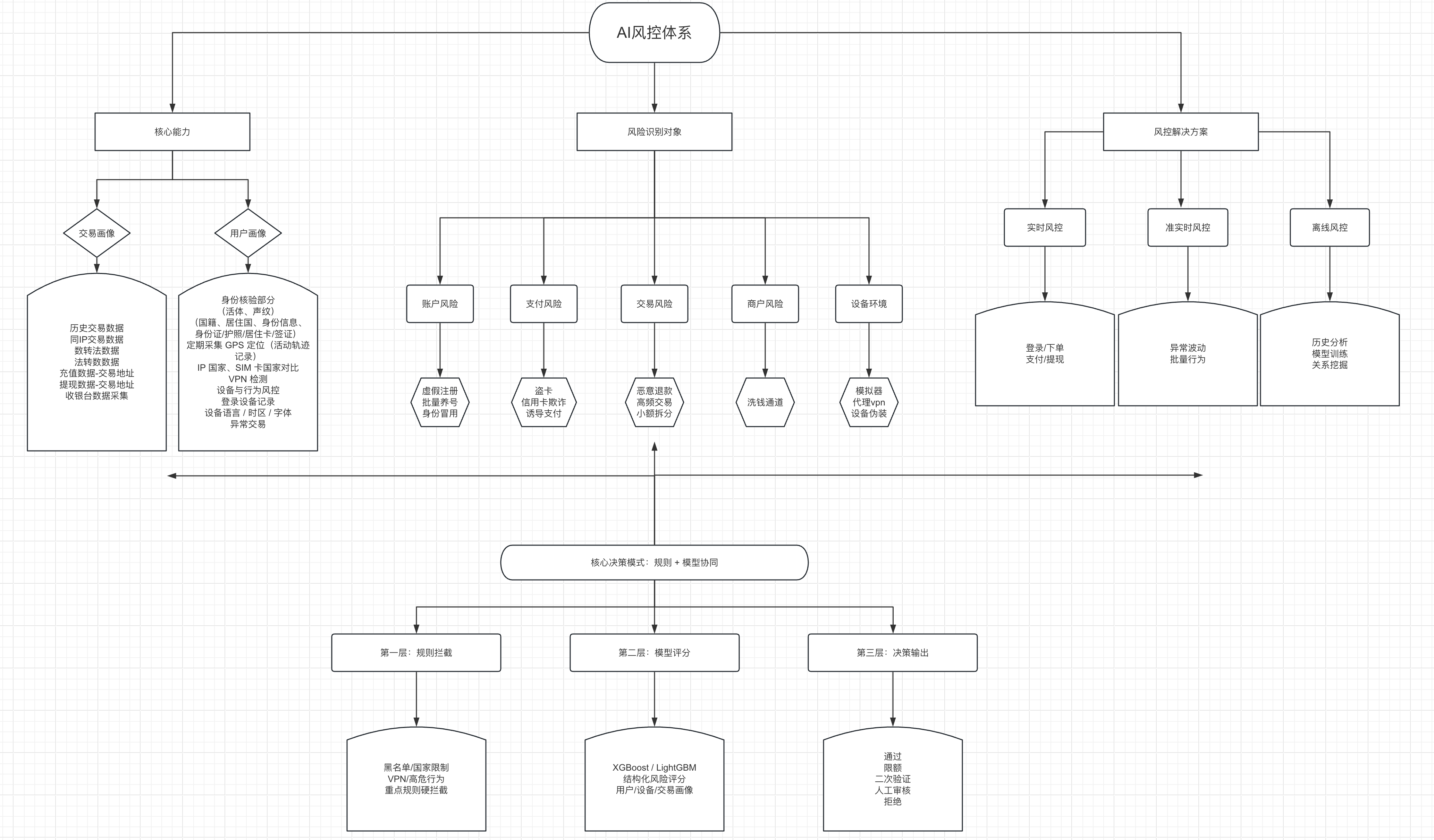
订单交易风控与AI训练体系
1
基础数据建设阶段
建设目标:完成数据采集、标准化、统一关联和历史沉淀,形成风控底层数据能力。
badge 身份数据接入
  • 姓名 / 国籍 / 居住国
  • 身份证 / 护照 / 居住卡 / 签证
  • KYC认证 / 活体识别 / 人脸比对
  • GPS / IP国家 / SIM卡国家
  • 地址证明 / 税单 / 银行账单
devices 设备数据接入
  • 设备ID / 设备指纹
  • 操作系统 / 语言 / 时区
  • Root/Jailbreak / 模拟器识别
  • VPN/代理识别
  • 登录设备历史
account_balance 账户和交易数据
  • 注册时间 / 登录记录 / 实名状态
  • 订单信息 / 交易金额 / 笔数
  • 收付款方式 / 退款 / 拒付记录
  • 提现行为 / 绑定银行卡
store 商户与关系数据
  • 商户基本信息 / 行业属性
  • 商户退款率 / 投诉率
  • 用户-设备/IP/银行卡关系
  • 付款方-收款方关系

inventory_2阶段产出

风控数据仓库 用户主键统一体系 设备主键统一体系 交易主键统一体系 商户主键统一体系 基础关联关系表
2
画像与标签建设阶段
建设目标:将原始数据转化为可被风控系统识别和使用的画像、标签和特征。
画像维度 关键指标
身份真实性 KYC完整度、活体通过、人脸匹配、证件有效性、地址证明完整
设备环境 常用设备、切换频率、VPN使用、模拟器、异常时区、IP/GPS/SIM一致性
行为习惯 登录频率、时间分布、首次交易时长、交易频率异常、夜间活跃度
资金路径 银行卡绑定数量、发卡地分布、收付款集中度、提现速度、快进快出
风险历史 规则命中、人工审核、拒付/退款、高风险账户关联
交易画像重点维度
交易金额 交易时间 交易频率 偏离用户历史 偏离同类用户 首次对手方 异常环境发起 快进快出 拆分交易 归集趋势
商户画像重点维度
收款集中度 高风险用户占比 高退款率 高投诉率 夜间交易占比 异常订单占比 高风险账户重叠

inventory_2阶段产出

用户画像标签体系 交易画像标签体系 商户画像标签体系 风险特征工程表 风险标签标准库
3
规则体系建设阶段
建设目标:优先用规则拦截确定性风险、已知风险和强特征风险。
规则类型 具体规则
账户规则 同设备短时间注册多账号、同证件关联多账号、同IP批量注册、身份信息冲突、活体失败反复尝试、新设备异地登录
设备规则 模拟器、Root/Jailbreak、代理IP/VPN、机房IP、设备指纹伪装、设备农场特征
交易规则 首笔大额、短时高频、小额拆分规避、入金后快速转出、退款率异常、多账户向同一账户付款、同设备多账户交易
商户规则 高风险行业、高投诉率、高退款率、收款集中异常、与高风险账户高度重合
地域规则 高风险国家/地区、IP与居住国冲突、SIM与IP冲突、GPS与登录环境冲突、时区异常

inventory_2阶段产出

风控规则库 规则命中标签库 决策动作映射表 风险分数和阈值体系
4
模型评分建设阶段
建设目标:基于结构化数据建立风险评分模型,对用户、交易、商户进行综合打分。
用户风险评分
  • 身份真实性
  • 环境稳定性
  • 行为稳定性
  • 资金路径可信度
  • 历史风险命中
  • 高风险关联
用户风险分 风险等级
交易风险评分
  • 金额异常程度
  • 时间/频率异常
  • 偏离用户历史
  • 高风险对手方
  • 归集/中转/拆分
交易风险分 主类型建议
商户风险评分
  • 收款集中度
  • 高风险用户占比
  • 高退款率
  • 夜间交易异常
  • 高危资金承接
商户风险分 风险等级
模型选型建议
第一阶段主模型
XGBoost LightGBM

用于结构化风险评分

后续可引入
图神经网络 智能审核模型

团伙识别、文本材料审核

5
关联图谱与归集识别阶段
建设目标:在规则和单点模型基础上,进一步识别团伙欺诈、归集资金、诈骗链路和洗钱路径。
图谱关系
用户 ↔ 用户 用户 ↔ 设备 用户 ↔ IP 用户 ↔ 银行卡 用户 ↔ 收款账户 用户 ↔ 商户 付款账户 ↔ 收款账户 一层 ↔ 二层 ↔ 三层账户
一道归集识别
  • 多付款账户短时间向同一账户集中付款
  • 收款来源分散、金额存在规律
  • 收款后快速对外转出
  • 收款账户缺乏正常消费行为
二道归集识别
  • 第一层账户接收分散资金
  • 统一转给第二层中转账户
  • 继续向更大账户归集或分发
  • 形成"散入—中转—归集"链路

inventory_2阶段产出

资金归集图谱 团伙风险标签 归集链路标签 洗钱路径识别规则 高危中转账户识别
6
持续迭代与闭环阶段
建设目标:让风控系统具备持续学习和动态进化能力。
重点工作
人工审核结果回流 高风险样本回流 误杀案例复盘 漏放案例复盘 周期性模型重训 规则持续优化 标签体系更新
闭环机制
数据采集用户画像交易画像规则命中模型评分决策输出人工复审样本回流重新训练

重点风险交易类型识别

交易类型 主要表现 主要特征
欺诈交易 虚假身份、盗卡、非本人支付、批量控号、异常环境高频试探 新注册快速交易、新设备即支付、IP/GPS/SIM冲突、小额试探后集中支付、同设备多账户
诈骗资金 诈骗所得进入平台、被害人向诈骗账户付款、收款后快速转移 多人向单一账户打款、资金停留极短、仅用于中转、形成归集链路
博彩交易 赌博、下注、充值、返水相关资金交易 小额高频固定面额、夜间/赛事集中、"充值—下注—返水"模式
资金盘 层级返利、拉人头、老带新、用后入资金支付前期收益 新用户持续入金、老用户持续出金、返佣链路清晰、层级结构明显
股票大区 带单、荐股、群控、分区管理等高风险投资诱导 向"老师/助理/代理"付款、分级收款和分润、交易路径高度一致
配资交易 场外配资、非法融资融券、保证金加杠杆 周期性支付资金使用费、保证金支付、出金与行情相关
涉黄交易 色情服务、裸聊诱导、陪聊收费 夜间集中、小额多笔、备注隐晦、收款账户频繁更换
诱导交易 活动、导师、返利、刷单、投资群等话术诱导 新用户短时间多笔、"先小后大"梯度、相似支付路径、收款方归集

交易类型判定与定型机制

交易定型不能只看单笔交易,而应从四个层面联合判断:

单笔交易判断
  • 金额 / 时间 / 频率
  • 对手方 / 设备环境
  • IP / GPS / SIM
  • 是否偏离正常模式
用户历史判断
  • 过往交易习惯
  • 常用时间段/设备/金额区间
  • 常用对手方
  • 是否有风险历史
关系网络判断
  • 与高风险设备/账户关联
  • 是否处于归集链路
  • 是否属于团伙网络
  • 与高风险商户/中转账户关联
资金链路判断
  • 上游来源是否分散
  • 下游去向是否集中
  • 资金停留时长
  • 是否存在多层中转
最终定型输出

主类型

正常交易 可疑交易 欺诈交易 诈骗资金 博彩交易 资金盘 配资 涉黄 诱导 归集 洗钱可疑

辅助标签

高频 新设备 VPN 小额拆分 快进快出 多账户归集 夜间高活跃 高风险商户 高风险国家 异地环境

用户画像评分评级体系

核心:判断用户整体风险
评分维度 关键指标
身份真实性分 KYC完整度、活体结果、人脸结果、证件一致性、地址证明有效性
环境稳定性分 常用设备比例、设备切换频率、VPN使用、IP稳定性、GPS/IP/SIM一致性
行为稳定性分 登录频率、交易频率、夜间异常活跃、短时间高频操作
资金可信度分 是否本人银行卡、发卡地合理性、账单可信性、收付款路径稳定性
关联风险分 与高风险账户关联、处于高风险图谱、命中过往高危规则
用户风险等级
A级:低风险
B级:一般风险
C级:中风险
D级:高风险
E级:极高风险

交易评分评级体系

核心:判断交易是否可通过
评分维度 关键指标
金额风险分 金额偏离历史、异常大额、拆单规避阈值
频率风险分 短时间交易次数、连续试探、固定高频
对手方风险分 首次交易对手、高风险对手、归集账户
环境风险分 新设备、VPN、异地、异常时区
链路风险分 快进快出、多层归集、上下游异常、高危资金路径
商户风险分 高风险商户、高退款率、高投诉率、洗钱承接特征
交易风险等级
T1:低风险
T2:轻度风险
T3:中风险
T4:高风险
T5:极高风险

规则引擎与决策引擎输出机制

决策输入
用户画像分 交易画像分 商户画像分 规则命中情况 图谱命中情况 历史审核结果 风险标签集合
决策逻辑
1
规则硬拦截

黑名单、高危国家限制、明确设备伪装、明确博彩/诈骗/归集链路、重大高危规则命中

2
模型评分

用户风险评分、交易风险评分、商户风险评分、归集链路评分

3
综合决策

根据规则强度、模型分数、图谱关系、风险标签综合输出最终级别

最终输出字段
用户风险等级 交易风险等级 商户风险等级 交易主类型 交易辅助标签 是否命中归集 是否命中高危商户 建议动作
建议动作
通过 限额 二次验证 补件 人工审核 拒绝 冻结 持续观察